直島簡介
算是瀨戶內國際藝術祭的起點。有許多著名的美術館。
從過去是「精煉所」(冶煉金屬的工廠)且受公害污染之地,蛻變為「現代藝術之島」。
直島作品的展期
直島的作品基本上大部分是三季的展期皆有展出,就連展期之間也有作品展出,但各個作品可能會有些微的差異,詳細情形請見官網或官方導覽書。

直島作品公休日
「週一公休」!!!
「週一公休」!!!
「週一公休」!!!
(週一若碰到日本國定假日會改週二休)
直島怎麼去?
直島有6種去法,從高松港過去和從宇野港過去,各有兩種去法。還可以從豊島或犬島還有小豆島跳島過來。
基本上船票只能用現金買!!船票也無法提前買,購買的船票僅限當天有效。
請注意以下的時刻表和價格皆為藝術祭期間的為主,展期與展期之間可能會有例外,最新資訊請洽各船公司官網或瀨戶內藝術祭官網。
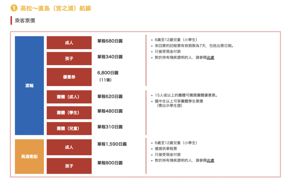
高松–直島(宮浦港)
搭乘フェリー(可以承載到500人的渡輪)的話大概是50分鐘,搭乘高速旅客船(乘載人數為80人)的話大概是30分鐘會抵達。
以下圖片出自四國汽船株式會社官網https://www.shikokukisen.com/instant/

基本上高速船的空間較有限,如果在假日或日本連假前往的話,建議還是搭渡輪比較保險。而且渡輪還可以乘載汽車和腳踏車(萬一怕在直島租不到的話可以先在高松租好然後付一趟310日幣的腳踏車運費,把腳踏車帶過去也是個方法)。行李較多的話也建議搭渡輪。
藝術祭展期期間的週六、週日、日本的國定假日,來回有各加開一班高速船,就是以下圖片中紅字的那一班高速船。

購票時間:
| 渡輪 | 高速船 |
| 出航時間前40分才開始販售。 渡輪和高速船的購票窗口與乘船處皆不同,務必留意。 | 出航前 30 分鐘開始售票 ※請至渡輪售票處購買船票。 ・從此處步行至渡輪售票處約需 3 分鐘 ・關於最終班次(20:30 出發)的船票,將由船員現場販售,請直接前往乘船處購票。 |
費用:(只能付現)

↑這兩張圖截自 https://www.shikokukisen.com/fare/(右上角有google翻譯的語言可以選)↓

宇野–直島(宮浦港)
搭乘フェリー(可以承載到500人的渡輪)的話大概是20分鐘,搭乘高速旅客船(乘載人數為80人)的話大概是15分鐘會抵達。
以下圖片出自四國汽船株式會社官網https://www.shikokukisen.com/instant/

購票方式:
| 渡輪 | 高速船 |
| 售票時間為5:30~20:25 渡輪和高速船的購票窗口與乘船處皆不同,務必留意。 | 只有以下航班,自出航前約 20 分鐘開始售票: 【11:55 往本村】、【13:30 往宮浦】 若於宇野渡輪售票處營業時間內,也可於各旅客船出航前 30 分鐘購票。 其他航班的船票將由船員現場販售,請直接前往乘船處購票。 ※此處不販售渡輪船票,敬請留意。 |
費用:(只能付現)
這張圖截自 https://www.shikokukisen.com/fare/(右上角有google翻譯的語言可以選)↓

宇野–直島(本村)
這條航線只有高速船可以搭,搭乘高速旅客船(乘載人數為80人)的話大概是20分鐘會抵達。
以下圖片出自四國汽船株式會社官網https://www.shikokukisen.com/instant/

購票方式:
| 渡輪 | 高速船 |
| 售票時間為5:30~20:25 渡輪和高速船的購票窗口與乘船處皆不同,務必留意。 | 只有以下航班,自出航前約 20 分鐘開始售票: 【11:55 往本村】、【13:30 往宮浦】 若於宇野渡輪售票處營業時間內,也可於各旅客船出航前 30 分鐘購票。 其他航班的船票將由船員現場販售,請直接前往乘船處購票。 ※此處不販售渡輪船票,敬請留意。 |
費用:(只能付現)
這張圖截自 https://www.shikokukisen.com/fare/(右上角有google翻譯的語言可以選)↓

高松–直島(本村港)–豊島(家浦港)
這條航線只有高速船可以搭,高速船的乘載人數會依使用的船隻有所不同,高速旅客船有兩種,分別是乘載人數為70人或150人船隻。乘船時間大概是20分鐘會抵達。
如果想從豊島跳島過來的話可以使用此航線或下一條航線。
這條航線會依是否為豐島美術館的休館日而有所不同。
豊島美術館開館日(週三~週一)

以上圖片出自株式會社豐島渡輪公司官網https://t-ferry.com/schedule/
請注意以上有※的船班才有經過直島的本村港,而左上表個的第5班船班則是從本村港出發,而非高松港。
右上方的豊島家浦港出發的第7班船班是週六、日、一、日本國定假日、5月1日(四)・5月2日(五)・8月14日(四)・8月15日(五)才有加開。
豊島美術館休館日(通常為週二*)

以上圖片出自株式會社豐島渡輪公司官網https://t-ferry.com/schedule/
*註:週二若碰到日本國定假日會改週三休,5/7(三)例外開放,改5/8(四)休
費用:(只能付現)

以上圖片截圖自:https://t-ferry.com/price/
直島(宮浦)-豊島(家浦)-犬島

3 月 1 日至 11 月 30 日,星期一、三、四、五、六、日及國定假日有航班運行。
12 月 1 日至隔年 2 月底,星期一、五、六、日及國定假日有航班運行。
若其中一座美術館休館,該島之港口將不靠港。
若豐島美術館與犬島精煉所美術館皆為休館日,則全線停航。兩個美術館基本上都是週二公休,週二若碰到日本國定假日會改週三休,5/7(三)例外開放,改5/8(四)休。
如因國定假日等因素造成美術館開館日變更,航班亦將配合美術館之開館日調整運行。
費用:(只能付現)
這張圖截自 https://www.shikokukisen.com/fare/(右上角有google翻譯的語言可以選)↓

小豆島(土庄)-直島(宮浦)
這條是藝術祭會期中新加開的航班,僅於星期五、六、日及日本的國定假日才會開。基本上都是75人的高速船,搭乘時間約為45分鐘。
以下圖片截自瀨戶內國際藝術祭官網https://setouchi-artfest.jp/access/island/#naoshima

費用:(只能付現)
大人. 1800日幣
12歲以下小孩 900日幣
直島2025年有哪些作品&對應到藝術祭官方導覽書上的補充

直島藝術祭作品和美術館的區域,則有三個區域,分別是直島港所在的「宮之浦(暫譯)」、「本村」、「Benesse House周邊」、
以下將依序介紹。
🔵宮之浦
宮之浦這裡的港口叫宮浦港。宮之浦這一區的作品都不需要預約。
表格比較長請向右滑。
| 編號 | 藝術家 | 作品 | 展出時間 | 持有藝術祭護照所需付的費用 | 備註 |
|---|---|---|---|---|---|
| na01 | 草間彌生 | 紅南瓜 | 24小時 | 免費 | 經典作品之一 |
| na03 | José de Guimarães | BUNRAKU PUPPET | 24小時 | 免費 | 日落後會點燈很美 |
| na04 | 藤本壯介 | 直島展覽館 | 24小時 | 免費 | 日落後會點燈很美 |
| na05 | 大竹伸朗 | 直島錢湯「I❤湯」(讀作I love yu) | 13:00-21:00 最晚入場時間為20:30 | 大人:660日幣 15歲以下:310日幣 未滿3歲:免費 | 要進去泡湯要另外付錢。男女湯兩邊的設計不同,換定期換邊。推薦兩邊都泡泡看。是裸湯。請遵守日本泡湯規則。 |
| na06 | 下道基行 | 瀨戶內「 」資料館/宮浦藝廊六區 | 13:00-17:00 | 免費 | 春季展期的主題是:瀨戶內「漂泊 家族」寫真館。而夏秋展期的展題未定。 沒有藝術祭護照的話看一次要付520日幣。 |
過去作品
| 編號 | 藝術家 | 作品 | 展出時間 | 備註 | 備註 |
|---|---|---|---|---|---|
na02 | 妹島和世+西澤立衛/SANNA | 海邊驛站「直島 | 06:00-20:30 | 設計以日本的平屋為原型,裡面有案內所、船票販售窗口、紀念品土產店、也有簡單的輕食店、霜淇淋販賣店。 | 經典作品之一 |
🟢本村
本村這裡的港口叫直島港。
這一區最著名的就是家計劃(家プロジェクト),是利用直島上特有的房屋和寺院,在其中展示各種作品。
如果沒有買藝術祭護照但想看家計劃(家プロジェクト)的作品的話,除了「南寺」和「Kinza」以外的五個作品有共通票券可以買,線上購買1200日幣,現場購買1400日幣,15歲以下者免費。
注意事項:家計劃(家プロジェクト)的「Kinza(原文:きんざ)」一定要上網預約!這個作品除非遇到大型連假,不然週一二三都休館。要去的話建議排週四五六日會比較保險。建議預約系統一公布就預約。 要去那個月的2個月前的第二個週五日本時間10:00預約最穩唷(例如五月的預約是3/14開放)。
| 編號 | 藝術家 | 作品 | 展出時間 | 持有藝術祭護照所需付的費用 | 是否需要預約 | 備註 |
|---|---|---|---|---|---|---|
na07 | 11:00-16:00 | 免費 | 不需要 | 透過改裝直島上的民家,讓地下水在廣大的庭園中流動,凸顯島上「井水」這樣共有財的重要性,並藉此打造以「水」為媒介的交流場所。 | ||
na10 | 10:00-13:00 14:00-16:30 | 免費 | 不需要 | 展示有關安藤忠雄先生的作品的博物館 注意此作品有午休,請別撲空。 | ||
na11 | 10:00-12:00 13:00-16:30 | 免費 | 不需要 | 家計劃的作品之一。注意此作品有午休,請別撲空。 沒有藝術祭護照的話看一次要付600日幣(線上購買)、700日幣(現場購買)。 | ||
na12 | 10:00-13:00 14:00-16:30 | 免費 | 不需要 | 家計劃的作品之一。注意此作品有午休,請別撲空。 沒有藝術祭護照的話看一次要付600日幣(線上購買)、700日幣(現場購買)。 | ||
na13 | 10:00-16:30 最晚受理時間為16:05 | 線上購買600日幣 現場購買700日幣 | 強烈建議要提前線上預約+購票! | 家計劃的作品之一。 內部光線不足,請務必小心。 | ||
na14 | 10:00-13:00 14:00-16:30 | 免費 | 不需要 | 家計劃的作品之一。 沒有藝術祭護照的話看一次要付600日幣(線上購買)、700日幣(現場購買)。 | ||
na15 | 10:00-12:00 13:00-16:30 | 免費 | 不需要 | 家計劃的作品之一。 沒有藝術祭護照的話看一次要付600日幣(線上購買)、700日幣(現場購買)。 | ||
na16 | 10:00-12:00 13:00-16:30 | 免費 | 不需要 | 家計劃的作品之一。 沒有藝術祭護照的話看一次要付600日幣(線上購買)、700日幣(現場購買)。 | ||
na17 | 3/1-9/30 10:00-13:00 14:30-16:30 10/1-2/28 10:00-13:00 14:30-16:00 | 線上購買600日幣 現場購買700日幣 | 強烈建議要提前線上預約+購票! | 家計劃的作品之一。建議要提早搶票!非常搶手!週一,週二,週三休息。 | ||
na26-1 | 4/1-9/30 10:00~16:30 (最晚入場時間為16:00) 10/1-2/28 10:00~15:30 (最晚入場時間為15:00) | 免費 | 不需要 | 沒有藝術祭護照的話看一次要付600日幣(線上購買)、700日幣(現場購買)。 | ||
na26-2 | 4/1-9/30 ①17:30~ ②18:30~ 10/1-2/28 ①16:20~ ②17:30~ | 線上購買1800日幣 現場購買2000日幣 | 強烈建議要提前線上預約+購票! | 會期中週一到週四休館,有開放的五六日一天會有兩個場次,場次時間會依季節有所不同:3/1~9/30是 ①17:30~18:05 ②18:30~19:05
10/1~2月底則是 ①16:20~16:55 ②17:30~18:05。未滿15歲也是全票。5歲以下兒童禁止入場。 購票連結點這裡。 | ||
na27 | 10:00~16:30 (最晚入場時間為16:00) | 免費 | 不需要 | 沒有藝術祭護照的話 看一次要付1500日幣(線上購買) 1700日幣(現場購買)。 |
過去作品
| 編號 | 藝術家 | 作品 | 備註 |
|---|---|---|---|
na08 | 三分一博志 | 直島町民會館 Naoshima Hall | 現在只能從外面看,不然就是參加E01的直島建築tour (僅限05/12日、5/19、10/14、10/27都是直島的美術館與其他作品休館的日子) |
na09 | 妹島和世+西澤立衛/SANNA | 直島港候船室 Naoshima Port Terminal | 日落後會點燈很美 |
🔴Benesse House周邊
⚠️注意事項:
地中美術館~つつじ荘這一段當中,Benesse House的腹地是「除了Benesse House的住客以外的車輛(含腳踏車)都『禁止進入』的地方」!!再加上這一段比較陡峭,因此在官方導覽書上,這一段只能徒步或搭乘Benesse Art Site 免費接駁車、官方藝術祭特急巴士唷。
腳踏車可以停在地中美術館orつつじ荘or靠近里李禹煥美術館附近分岔路的腳踏車放置處。
| 編號 | 藝術家 | 作品 | 展出時間 | 持有藝術祭護照所需付的費用 | 是否需要預約 | 備註 |
|---|---|---|---|---|---|---|
na19 | 8:00-21:00 (最晚入場時間為 20:00) | 免費 | 不需要 | 展期中無公休。 沒有藝術祭護照的話 看一次要付1300日幣(線上購買) 、1500日幣(現場購買) →此價格包含Valley Gallery的入場費用。 未滿15歲和Benesse House住客免費。 購票連結點這裡。 | ||
na20 | 10:00-17:00 (最晚入場時間為 16:30) | 免費 | 不需要 | |||
na21 | 10:00-17:00 (最晚入場時間為 16:30*) *8-9月的最晚入場時間為 18:00 | 平日 線上購買2500日幣 現場購買2800日幣 六、日、日本國定假日 線上購買2700日幣 現場購買3000日幣 | 強烈建議要提前線上預約+購票! | 購票連結點這裡。 | ||
na22 | 24小時 | 免費 | 不需要 | 直島水庫公園裡種植了130株櫻花,但通常藝術祭的時候櫻花季都結束了,有點尷尬。 | ||
na24 | 11:00-15:00 (最晚入場時間為 14:00) | 線上購買1500日幣 現場購買1600日幣 | 強烈建議要提前線上預約+購票! | |||
na25 | 9:30-16:00 (最晚入場時間為 15:30) | 免費 | 不需要 | 展期中無公休。 沒有藝術祭護照的話 看一次要付1300日幣(線上購買) 、1500日幣(現場購買) →此價格包含Benesse House Museum的入場費用。 未滿15歲和Benesse House住客免費。 購票連結點這裡。 |
過去作品
| 編號 | 藝術家 | 作品 | 備註 |
|---|---|---|---|
na18 | 杉本博司& 安藤忠雄 | Benesse House Park | 展示Benesse House飯店裡的杉本博司的作品。 現在大概必須住在飯店裡才看得到。 |
島上的交通手段
公車
直島町営バス(暫譯:直島町營巴士)時刻表
時刻表下載:https://naoshima.net/wp-content/uploads/2025/03/015e9b910ad09a1e5c3a201f720e713b.pdf


※ 前往福利中心之班車,每週一及年末年初停駛。
※ 藍色框線時段表示可與船班接駁的時間。
※ 為觀光旅客常用之巴士站牌。
※ 關於婚喪喜慶、會議、活動等之臨時巴士,請洽**直島町觀光協會(087-892-2299)**申請。
※ 實際班次可能因擁擠狀況或配合船班接駁等因素而有所延誤,敬請見諒。
給搭乘直島町營巴士(すなおくん)的旅客 ~請務必閱讀~
① 車資每人 100 日幣,請於下車時投入車資箱。
(小學生與持有身心障礙手冊者為 50 日幣,4 歲以下兒童免費。)
※車內無設置找零機,若需找零,將由司機手動協助,請盡量準備好零錢。
② 搭乘渡輪等交通工具來島的旅客,町營巴士(すなおくん)原則上會配合接駁,建議您儘早下船並搭乘巴士。原則上將等候渡輪等交通工具抵達,但若可能影響下一班車之運行,巴士可能會先行出發。班次亦可能因人潮或船班接駁狀況而延誤,建議您儘量搭乘較早的班車。
③ 若搭乘人數眾多,有可能需等候下班車。若您為 10 人以上團體,請務必事先聯絡直島町觀光協會(087-892-2299)。視情況可安排臨時加班車。週六、週日與國定假日下午之「つつじ荘-農協前-宮浦港」路線非常擁擠,可能無法全部上車,敬請留意。本巴士對是否能順利趕上渡輪等交通工具概不負責。
④ 搭乘巴士時請注意隨身物品。若有遺失物品,請儘速聯絡直島町觀光協會(087-892-2299),並提供搭車時間、下車地點等詳細資訊。如為當日遺失,協會(宮浦港航站大樓)可能暫時保管,您返程時有機會領回。
請注意!除此之外還有另外一種是只有直島町民才能搭的町民巴士!觀光客不能搭!
車子的外型為下圖右上這種車。

Benesse Art Site 免費接駁車時刻表
時刻表下載:https://benesse-artsite.jp/stay/FreeBus_timetable.pdf


※ 標有「*」符號之班次為小型船,乘船地點與渡輪不同,敬請留意。
※ 本巴士限乘 26 人,若遇人潮擁擠,可能無法上車。請優先禮讓長者與攜帶幼童的旅客,共同使用本服務。
※ 地中美術館與李禹煥美術館於週一休館時,館內接駁巴士亦停駛。如需前往週一仍開放的Benesse House Museum,請自「つつじ荘」步行前往。
時刻表中藍色斜線的部分 是「只有在地中美術館18:00閉館的日子」才會開的班次, 也就是8~9月限定(出處:官方導覽書p.44)。 其他月份沒有這兩班車唷。還有下面粗體字「←降車のみ(乗車できません)」 是指「(框起來這一段)只提供下車不提供上車」。
Benesse House住客專屬接駁車時刻表
時刻表下載:https://benesse-artsite.jp/stay/HotelBus_timetable.pdf

官方藝術祭特急巴士時刻表

票價:單程 大人 300 日幣/兒童 150 日幣
※ 可使用信用卡感應付款。
※ 藝術祭會期中每日運行。
※ 每週一停駛(若逢國定假日,則順延至下一個非假日停駛)。
腳踏車
直島的路坡度陡峭,建議盡量租電動腳踏車才不會太累。
以下資訊參考自直島観光旅サイト https://naoshima.net/access/rental/
おうぎやレンタサイクル
- 📍地理位置:位於宮浦港,步行約1分鐘可達。
- 🚲出租車種與價格:
- 電動自行車:每日1,500日幣(12月至2月為8:30~18:00)
- 電動機車(需持有機車駕照):每日2,100日幣
- 🕒營業時間:8:00~18:00(12月至2月為8:30~18:00)
- 📅定休日:全年無休
- 📋預約:可事先預約 →https://ougiya-naoshima.jp/rental.html
- 📞電話:090-3189-0471
- 📫地址:香川縣香川郡直島町宮浦2249-40
T.V.C.直島租賃服務 宮浦店
- 📍地理位置:距離宮浦港步行約2分鐘。
- 🚲出租車種與價格:
- 變速自行車:每日500日幣
- 公路車:每日1,000日幣
- 電動自行車:每日1,500日幣(12月至2月為1,000日幣)
- 50cc機車(需機車駕照):每日2,500日幣
- 125cc機車(需普通重型機車駕照):每日4,500日幣起
- 🕒營業時間:9:00~18:00(7月至8月延長至19:00)
- 📅定休日:週一及不定期休息
- 📋預約:可事先預約 →https://tvc-service.com/appointment-calendar_jp/
- 📞電話:087-892-3212
- 📫地址:香川縣香川郡直島町宮浦2249-6
T.V.C.直島租賃服務 本村店 https://tvc-service.com/
- 📍地理位置:位於本村地區,靠近本村港。
- 🚲出租車種與價格:
- 變速自行車:每日500日幣
- 電動自行車:每日1,500日幣
- 50cc機車(需原付駕照):每日2,500日幣
- 125cc機車(需普通重型機車駕照):每日4,500日幣起
- 🕒營業時間:8:30~18:00左右
- 📅定休日:週一及不定期休息
- 📋預約:僅限宮浦店可事先預約,本村店需直接前往租借
- 📞電話:087-802-3355
- 📫地址:香川縣香川郡直島町本村4771-5
ゆうなぎ
- 📍地理位置:距離宮浦港步行約3分鐘。
- 🚲出租車種與價格:電動自行車:每日1,500日幣
- 🕒營業時間:8:00~19:00
- 📅定休日:不定期休息
- 📋預約:不接受事先預約
- 📞電話:087-892-3046
- 📫地址:香川縣香川郡直島町2249-5
島小屋|BOOK CAFE & TENT STAY
- 📍地理位置:位於本村地區,靠近家プロジェクト區域。
- 🚲出租車種與價格:小型折疊變速自行車:每日800日幣(租借時需另付800日幣押金,歸還時無損壞則退還)
- 🕒營業時間:10:00~16:30
- 📅定休日:週一(冬季期間可能有不定期休息)
- 📋預約:不接受事先預約
- 📫地址:香川郡直島町本村882-1
ふうちゃん(宮浦地區)
- 📍地理位置:位於直島宮浦地區,鄰近宮浦港,步行可達。
- 🚲出租車種與價格:
- 電動自行車:每日 1,000 日幣(9:00~18:00)
※ 淡季價格與時段優惠請於店鋪現場確認。 - 🕒營業時間:9:00~18:00
- 📅定休日:不定休
- 📋預約:※ 不接受事先預約
- 📫地址:香川縣香川郡直島町宮浦2249-7
直島午餐推薦
資訊可能會有所變更,請以店家公布的最新資訊為主。
目前介紹的這些午餐的餐廳有些是不接受訂位的(我自己吃的時候也沒訂過位),不過午餐時間難免會需要排隊就是了。特別是如果遇到日本連假或暑假的話,建議可以自店家一開店就提早去吃,這樣就有機會比較不用排太久。
直島ごはん ゑびすかも
- 營業時間:
- 午餐 11:00~14:00
- 晚餐 18:30~21:00
- 六日限定下午茶 14:00~16:00
- 公休:週三+不定休
- 地理位置:本村
- 地址:香川郡直島町本村749
- 價位:
- 午餐:1000日幣
- 晚餐:2500〜4000日幣
- 六日限定下午茶:880日幣
- 料理類型:
- 午餐:日式炸雞定食、海鮮丼
- 晚餐:有2000〜3000日幣左右的晚間套餐,也可以單點生魚片、烤魚、炸物。
- 六日限定下午茶:點心+茶或咖啡
- 備註:
- IG:https://www.instagram.com/ebisukamo_0101/?locale=ja_JP
- 有英文菜單
- 目前在積浦的新店舖開幕以前,還提供炸雞捲餅外帶,等新店開了以後,這個品項就會在新的店提供外帶。
- 有和一些直島的民宿合作,只要三天前預約,住宿費加價2160日幣就可以在這間店吃晚餐。以下是合作的民宿:
- <本村地區>民宿石井商店、直島バックパッカーズ、bamboo Village
- <積浦地區>HANARE、コテージOHANA、Episode1/La Curacion
直島カフェコンニチハ
- 營業時間:10:00~17:00
- 公休:不定休
- 地理位置:本村港附近
- 地址:香川県香川郡直島町845-7
- 價位:1000~1200日幣
- 料理類型:咖啡、飲料、酒類、咖喱和燉飯等輕食、甜點
- 備註:
- 官網有菜單:http://konichiwa.jp/menu
- 咖啡廳可以看到海
瀬戸のおうち seto.UCHI
- 營業時間:11:00~22:00(可能中間會有休息)
- 公休:不定休
- 地理位置:家Project作品一帶的小巷子裡
- 地址:香川郡直島町本村742
- 價位:1200~2000日幣
- 料理類型:使用當地食材的海鮮炊飯定食、可以加點烤魚或生魚片。料理會依當日的食材有所變動。
- 備註:
- IG:https://www.instagram.com/seto_uchi/
- 使用百年老屋
- 定食的份量稍微較少。
ミュージアムカフェ
- 營業時間:10:00〜17:00 (最後點餐時間為16:30)
- 午餐 10:00~14:30
- 輕食 14:30~16:30
- 公休:除了日本過年期間以外無休
- 地理位置:Benesse House Museum裡二樓
- 地址:香川郡直島町琴弾地
- 價位: 2000日幣左右
- 料理類型:
- 午餐:義式料理,有義大利麵,也有油封雞的套餐。也有甜點。
- 輕食:有輕食one plate餐點、沙拉、甜點。
- 備註:
島食Doみやんだ
- 營業時間:11:30~14:00 (最後點餐時間為13:30)
- 公休:月曜日+不定休
- 地理位置:宮之浦「I♥湯」附近
- 地址:香川郡直島町宮浦2268−2
- 價位:1800~2200日幣
- 料理類型:海鮮丼等海鮮料理。
- 備註:
地中美術館
- 營業時間:10~2月 10:30~16:45(最後點餐時間為 16:30)
- 公休:跟隨地中美術館休
- 地理位置:地中美術館裡
- 地址:香川郡直島町3449-1
- 價位:1500~2500日幣
- 料理類型:西式輕食為主
- 備註:
- 菜單:https://benesse-artsite.jp/art/chichu_cafe_01Apr2025.pdf
- 菜單上有英文
- 有素食的餐
中奧( Cafe Salon Naka-Oku)
- 營業時間:
- 11:30-15:00(最後點餐時間為 14:40)
- 17:30-21:00(最後點餐時間為 20:30)
- 公休:週二+不定休
- 地理位置:本村這一側。
- 地址:香川県香川郡直島町本村字中奥1167
- 價位:1000~2000日幣
- 料理類型:日式與西式料理。
- 午餐是以咖喱、日式蛋包飯、佛卡夏三明治為主
- 晚餐有烤魚、沙拉、煎魚、生魚片等等單點料理。
- 備註:
玄米心食 あいすなお
- 營業時間:11:00~15:00
- 公休:週一週二
- 地理位置:本村The Naoshima Plan 「水」後面
- 地址:香川県香川郡直島町761−1
- 價位:1000~2000日幣
- 料理類型:玄米&蔬食的日式定食組合
- 備註:
ゆうなぎ
- 營業時間:11:00 – 15:00、18:00~20:00
- 公休:不定休
- 地理位置:宮浦港付近
- 地址:香川郡直島町宮浦2249-5
- 價位:1700~2000日幣
- 料理類型:個是比目魚料理,生魚片、炸的、醬油煮的。除了比目魚之外也有一些單點的基本日式料理。
- 備註:
- 使用的是養殖的無菌比目魚。
- 有店員會一點英文。
- 會有做好的餐點讓客人以外帶形式購買(可以買了帶去船上吃)。
- 網站&菜單:http://yuunagi.biz/restaurant/
直島晚餐推薦
資訊可能會有所變更,請以店家公布的最新資訊為主。
在午餐推薦中介紹的
直島ごはんゑびすかも和中奧( Cafe Salon Naka-Oku)的晚餐也很推薦。
直島パスタREGALO
- 營業時間:
- 3月~9月 18:00~20:30
- 10月~2月 17:30~20:00
- 公休:週五、週日
- 地理位置:距離本村徒步20分鐘
- 地址:香川郡直島町積浦518-2
- 價位:5000~6000日幣
- 料理類型:義式料理
- 備註:
- 菜單:regalo-naoshima.jp
- IG:https://www.instagram.com/regalo_naoshimapasta/
- 建議預約
- 瀨戶內國藝藝術祭的春季展期和夏季展期的時候,他們週日會營業!
ルークステーブル(Luke’s Table)
- 營業時間:18:00~21:00
- 公休:週一週二
- 地理位置:距離宮浦港約500公尺
- 地址:香川郡直島町3718-56 マイロッジ直島
- 價位:5000~7000日幣
- 料理類型:西班牙燉飯、義大利麵等西式的Couse
- 備註:
- 網址:https://mylodge-naoshima.com/restaurants
- 採預約制!!!一定要預約
- 除了餐廳還有Bar,Bar則有提供自製的水果酒,也有無酒精飲料。
- 是住宿推薦時有介紹過的MY LODGE Naoshima裡的餐廳
一期一会 快鮮 八代田
- 營業時間:18:00~20:30(最後點餐時間為20:00)
- 公休:週一+不定休
- 地理位置:本村的直島港走路1分鐘
- 地址:香川郡直島町本村844
- 價位:2000~3000日幣
- 料理類型:鮮魚料理
- 備註:
- IG:https://www.instagram.com/miyanda_yayoda/?locale=ja_JP
- 在這裡吃得到藤壺,生魚片也很新鮮
ルークスピザ&グリル(Luke’s Pizza & Grill)
- 營業時間:
- 11:30~14:15 (最後點餐時間為13:45)
- 17:30〜20:15 (最後點餐時間為19:15)
- 公休:不定休
- 地理位置:本村的直島港走路1分鐘
- 地址:香川郡直島町841
- 價位:2000~3000日幣
- 料理類型:窯烤披薩
- 備註:
- 網址:https://lukes-pizza-and-grill.com/ (網站上有菜單)
- IG: https://www.instagram.com/lukes_pizza_naoshima/ (由於是不定休,店休等資訊請看IG)
日本酒とおつまみ ノラや
- 營業時間:17:00~2100
- 公休:週六週日週一+不定休
- 地理位置:本村的直島港走路2分鐘
- 地址:香川郡直島町548-9
- 價位:3000~4000日幣
- 料理類型:日本清酒和日式下酒菜
- 備註:
- IG:https://www.instagram.com/nihonsyu_noraya/
- 可以透過IG預約,也接受以英文預約。
- IG上有公告營業日期和時間
- 有些菜可以做素食
直島住宿推薦
請見這篇。
直島ベネッセハウス(Benesse Art Site Naoshima)
- 地理位置:直島Benesse House周邊
- 地址:〒761-3110 香川県香川郡直島町 琴弾地
- 類型:豪華度假飯店型
- 備註:如果有親友在Benesse工作的話,可以請他幫忙訂,可享員工優惠價喔。有住宿的話,就有住宿貴賓專門服務,可以有專門的接駁巴士,還可以在一般開放時間結束後,逛美術館逛到23點。也有一些專屬的Tour,和各種專屬服務,詳情請洽官網。基本上都是從貴的房間開始被訂完,心動的朋友請盡快行動,免得被搶光了。
- 網址:https://benesse-artsite.jp/stay/
ろ霞(roka)
- 地理位置:在有「家project」的本村
- 地址:〒761-3110 香川県香川郡直島町1234
- 類型:豪華度假飯店型
- 備註:整棟建築是「平屋(指只有一層樓無階梯的日式建築)」,房間很美、餐很讚。晚餐可以選「壽司會席」或「會席」。這裡的餐廳中午也有營業,非住宿客也可以來這裡用餐。這裡的Bar有提供自己泡的藥酒,還有無酒精調酒,有許多在其他地方喝不到的品項。
- 網址:https://roka.voyage/
直島つつじ荘
- 地理位置:直島巴士路線的轉乘站つつじ荘(Tsutsujisou)
- 地址:〒761-3110 香川県香川郡直島町352−1
- 類型:露營類型or青旅類型
- 備註:有蒙古包、拖車型客房、一般房間可以選擇。有些房型會有規定最低住宿人數。周圍是國立公園,因此難免會有昆蟲入侵。想要泡澡的話可以使用「貸切風呂」,50分鐘的使用費用是1500日幣。附近光害不多,聽說星空會很美。
- 網址:https://www.tsutsujiso.com/
ゲストハウス路地と灯り
- 地理位置:在「家project」的作品「南寺」附近
- 地址:〒761-3110 香川県香川郡直島町本村729
- 類型:青旅類型
- 備註:訂位請上booking搜尋。有可愛的貓咪。房間也很乾淨。有單間的房間。價格有淡旺季之分。這裡和中奧餐廳是關係企業。
- 網址:https://guesthouse-rojitoakari.tumblr.com/
MY LODGE Naoshima
- 地理位置:距離宮浦港700公尺
- 地址:〒761-3110 香川県香川郡直島町3718-56
- 類型:小巧可愛飯店型
- 備註:附有餐廳和Bar。晚餐需要事前預約。晚餐提供的是西式的Course,很經濟實惠。Bar則有提供自製的水果酒,也有無酒精飲料。室內裝潢
- 網址:https://mylodge-naoshima.com/
島小屋 | BOOK CAFE & TENT STAY
- 地理位置:直島本村港附近
- 地址:〒761-3110 香川県香川郡直島町882−1
- 類型:露營類型
- 備註:基本上沒有供餐,也沒有廚房。垃圾需要自行處理。睡袋也需要自備。沒有洗衣機。但有帳篷,也可以租腳踏車。
- 網址:https://shimacoya.com/
ホテルライトスタイル(WRIGHT STYLE)
- 地理位置:距離直島港大約1.1公里
- 地址:〒761-3110 香川郡直島町積浦518-2
- 類型:小巧可愛飯店型
- 備註:整棟只有9個房間的小飯店。在姊妹店的【おうぎやレンタサイクル】租腳踏車的話,行李可以免費幫忙運到飯店。
- 網址:https://wrightstyle.jp/
ライトスタイル アネックス(WRIGHT STYLE ANNEX)
- 地理位置:〒761-3110 香川県香川郡直島町積浦518-14
- 地址:距離直島港大約1.1公里
- 類型:小巧可愛飯店型,但有家庭房
- 備註:是ホテルライトスタイル的別館。預約要從booking預約。Check in需要到ホテルライトスタイル櫃檯辦理。整體上比起飯店,更像家。房間也較為寬敞(40平方公尺以上),有些房型可以住到4個人。
- 網址:https://wrightstyle.jp/annex.html
宿 星屑
- 地理位置:宮浦港徒步5分鐘
- 地址:〒761-3110 香川県香川郡直島町宮浦1974-3
- 類型:包棟類型
- 備註:日式的古民家包棟住宿。最多住宿人數為4人。附近有7-11。沒有附餐。但宮浦港店家較多,晚上基本上不用擔心沒東西吃。
- 網址:https://ougiya-naoshima.jp/inn/hoshikuzu.html
癒しのコテージOHANA(オハナ)
- 地理位置:距離直島巴士路線的轉乘站つつじ荘(Tsutsujisou)徒步3分鐘
- 地址:〒761-3110 香川県香川郡直島町宮之浦297
- 類型:包棟類型
- 備註:美麗的小木屋類型。一共有兩棟。最多可以住到10人。旺季會有旺季加價。附近就是「琴弾地海水浴場」,夏天可以玩水。食物需要自己張羅。
- 網址:https://www.naoshima-ohana.com/
【女性専用】レトロな直島のゲストハウス
- 地理位置:直島本村地區附近
- 地址:香川郡直島町本村778
- 類型:青旅類型
- 備註:用Airbnb搜尋【女性専用】レトロな直島のゲストハウス 即可。聽說是女性限定的Guesthouse。
- 網址:https://www.airbnb.jp/rooms/1075721072271381771?_set_bev_on_new_domain=1743511047_EAMzNiNzQ3ZjUyN2&source_impression_id=p3_1743511048_P35AsOl89naSb4Pk
SANA MANE GLAMP DOMES
- 地理位置:距離宮浦港800公尺
- 地址:香川県香川郡直島町横防2182
- 類型:豪華露營類型
- 備註:GLAMP類型的住宿,有各種特殊形狀的房間,也可以加點BBQ Course等作為晚餐。每天房間裡都有淋浴間與有免治馬桶的廁所。
- 網址:https://sanamane.jp/
直島一日遊行程範例
這是在Threads上有網友提問時的回答。一併整理在這裡。
不敢說是最推薦的行程,也許有點趕,但至少島上的交通只要花租腳踏車的錢就好了。僅供參考(以下版本文春季會期版本,當時直島新美術館尚未開幕)。https://www.threads.net/@aoi19940321/post/DIHEcHJz2SS?xmt=AQGzxK5RAKVJb22bAmUQSMyUoZapILIQ0saGTQoyKxbY1g
夏季會期或秋季會期的某一天
7:20 高松出發
↓
7:50 抵達宮浦港
↓
na01
↓
na03
↓
na04
↓
租腳踏車騎到つつじ荘,把車停在那裡的腳踏車放置處後,先走去8:00就開的na19 Benesse House美術館
↓
na19 Benesse House美術館
↓
10:08搭Benesse Art Site 免費接駁車前往地中美術館
↓
10:12抵達地中美術館
↓
預約10:30 入場 na21 地中美術館
↓
逛了一個小時後11:15左右前往地中美術館裡的Café,提早吃午餐。
↓
把剩下的作品看完之後
↓
搭11:52Benesse Art Site 免費接駁車前往前往李禹煥美術館
↓
11:54 在李禹煥美術館下車
↓
na20李禹煥美術館
↓
na25 ヴァレーギャラリー
↓
走回李禹煥美術館公車站牌
↓
搭13:17 Benesse Art Site 免費接駁車前往杉本博司ギャラリー
↓
13:21在杉本博司ギャラリー下車
↓
預約13:30 的場次 na24 杉本博司ギャラリー
↓
走路回つつじ荘牽腳踏車
↓
騎腳踏車前往本村
↓
前往na27 直島新美術館
把腳踏車停在美術館的停車場
↓
把腳踏車停在南寺旁
預約14:50的場次 na13
(沒預約到可以跳過)
↓
na10
↓
na11
↓
na12
↓
na26-1
↓
na14
↓
na15
↓
預約15:30的na17
(沒預約到或當天沒開放則可以跳過)
↓
na07
↓
na16
↓
牽腳踏車騎回宮浦港
↓
途中路過na22
↓
na06
↓
na05
↓
歸還腳踏車
↓
(或者預約17:30的na26-2,於16:53搭乘宮浦港出發的直島町營巴士前往農協前於16:59抵達,看完以後搭乘18:05從農協前回去宮浦港於18:10抵達,在宮浦港附近享用晚餐)
↓
購買回程船票
↓
搭17:00前往高松的渡輪(或者19:45前往高松的高速船)
↓
18:00抵達高松(20:15抵達高松)

コメント